
全球首个《人形机器人智能化分级》标准正式发布
2025-05-26 17:24:21
近日,由北京人形机器人创新中心牵头,联合上海人形机器人创新中心、浙江人形机器人创新中心,以及优必选、宇树科技、中国信通院和工联院等主流企业及科研院所共同制定了全球首个《人形机器人智能化分级》(T/CIE 298-2025)团体标准,并在中国电子学会正式发布。新团标对人形机器人推出了“四维五级”的评价框架,构建了 L1-L5 五级智能化能力分级体系。
当前,我国人形机器人的发展逐步从“功能导向”向“智能进化”迈进,人形机器人智能化能力的增强,可以极大提升人形机器人在面对复杂任务、不同场景、实时变化的环境等方面的应用潜力。随着人形机器人产品的层出不穷,行业缺乏相应的智能化评价标准,技术、产品设计、应用等的问题成为行业亟待解决的难题。
事实上,早在2023年,工信部就印发了《人形机器人创新发展指导意见》(下称:“意见”)。意见要求,开展人形机器人标准化路线图研究,全面梳理产业链标准化需求。意见强调,建立健全人形机器人产业标准体系,分级分类推动标准制定。去年9月,工信部又公示了人形机器人标准化技术委员会筹建方案,要求重点开展人形机器人基础共性、安全、整机及关键技术、零部件及组件和应用等行业标准制修订工作。
今年2月,中国电子学会就《人形机器人智能化分级技术要求》团体标准公开征求意见。新团标的发布将为人形机器人智能化技术、产品研发、测试、管理及场景应用提供基础支撑,有效为人形机器人市场统一技术语言和评价体系。
据介绍,新团标通过借鉴自动驾驶、工业机器人等分级逻辑,并针对人形机器人的特殊性进行了创新,构建形成 “四维五级” 的评价框架。包括“感知认知(P)、决策学习(D)、执行表现(E)、协作交互(C)” 为核心的四大能力维度,并构建 L1-L5 五级智能化能力分级体系。
根据新团标,从 L1 至 L5,人形机器人智能化能力水平逐级递增。标准同步给出了22个一级指标、100余项技术条款、通用安全底线及典型应用场景映射,可为企业开展产品设计、性能对标和能力声明提供直观参照。
感知认知能力:人形机器人应具备获取、处理、理解环境和自身状态信息,并能进行推理、判断、构建和运用知识的能力;
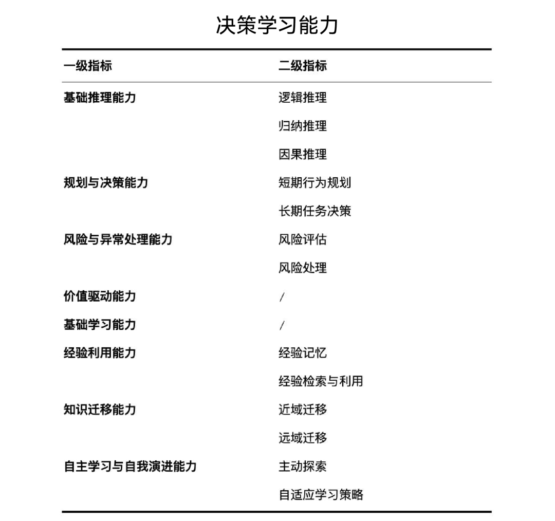
决策学习能力:人形机器人应具备通过大模型、强化学习、模仿学习等方法,在多种环境和任务中实现精准感知、逻辑推理、任务规划和动态决策的能力;
执行表现能力:人形机器人应支持精准控制关节运动及末端操作,并具备机体移动、动态平衡、定位导航、执行复杂动作及任务的综合能力;
协作交互能力:人形机器人应能与人类、环境以及其他机器人或其他智能体进行安全、自然、高效的沟通和协作。
未来,随着分级标准的落地,人形机器人有望突破 “展示性智能”,走向真正的 “通用智能”,在特种作业、物流搬运、工业制造、教育科研、商业服务、健康养老等多领域实现规模化应用。
《人形机器人智能化分级》标准的发布,是人形机器人产业协同创新的重要成果。正如智能汽车的自动驾驶分级一样,为行业提供了一套科学、统一的技术语言和评价工具,通过技术透明化、风险可控化、产业协同化,不仅有助于规范市场秩序、精准引导技术研发方向,更将加速推动人形机器人在各领域的应用落地,打破技术与场景之间的壁垒,促进整个产业生态的健康、高质量发展。
北京人形作为人形机器人领域的标准制定者与生态构建者,协同产业领域行业机构、相关企业共同构建涵盖技术研发、产品评价、数据采集、流通管理等环节相关标准体系,为研发到产品流通全流程提供标准化范式。未来,北京人形持续推进技术、产品和验证标准与产业深度融合,随着分级标准的落地,人形机器人有望突破 “展示性智能”,走向真正的 “通用智能”,在特种作业、物流搬运、工业制造、教育科研、商业服务、健康养老等多领域实现规模化应用,加速人形机器人赋能千行百业、走进千家万户。
联盟简介 中关村融智特种机器人产业联盟是北京市科委、中关村管委会指导下的,在北京市民政局注册的独立法人单位。联盟是为适应我国机器人产业的发展现状及发展趋势而发起成立的,由热爱机器人产业,积极为中国机器人产业发展做贡献及相关装备研发、制造、服务的生产企业、科研机构、高等院校、用户单位和其他相关机构自愿组成的一个整合机器人产业资源,协同创新的新型组织。 秘书处联系方式: 盟小萌18600162481(微信同号) 机器人系列科普短视频 抖音号:JQRXM_100
上一篇:2025世界机器人大会将于8月8日至12日在北京举办
下一篇:返回列表

